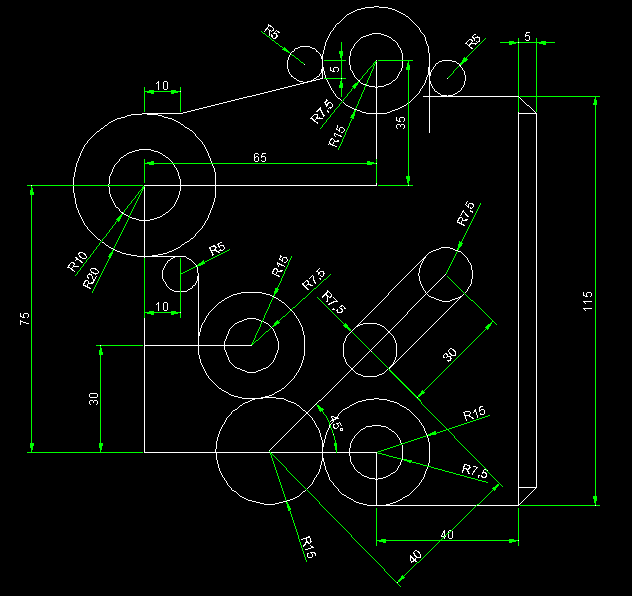
Şekil Çizimi 5

Şekil Çizimi 5
Şekil Çizimi 5